发布日期:2025-10-07 07:31 点击次数:163

10月05日讯 阿森纳官方发布伤情公告,厄德高左膝韧带受伤,退出本期挪威国度队。
【阿森纳官方公告】
在周六礼服西汉姆联的比赛上半场中,厄德高左膝内侧副韧带受伤。当今,他已退出挪威国度队,挪威行将对阵以色列和新西兰。
在外洋比赛日历间,厄德高将延续在磨练基地采纳本身医疗团队的评估与调治,接洽是尽快重返赛场。
本轮英超阿森纳2-0西汉姆联,厄德高上半场第19分钟与敌手膝对膝碰撞,随后延续在场上坚捏了10分钟后被伤退离场。
厄德高受伤短暂
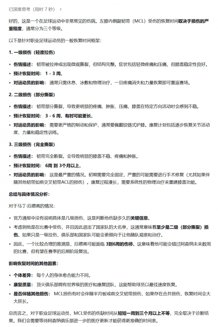
Deepseek对厄德高伤情的分析,量度他伤缺3-6周
